一、教程说明本文以 Clash for Windows(简称 CFW)为例,详细介绍 Electro 类软件的界面字段自定义方法,帮助实现英文软件的汉化。注意事项: 作者不提供 CFW 安装包及汉化文件,需自行准备。 汉化仅针对界面文字,不修改软件核心功能,理论上兼容未改变界面结构的新版客户端。
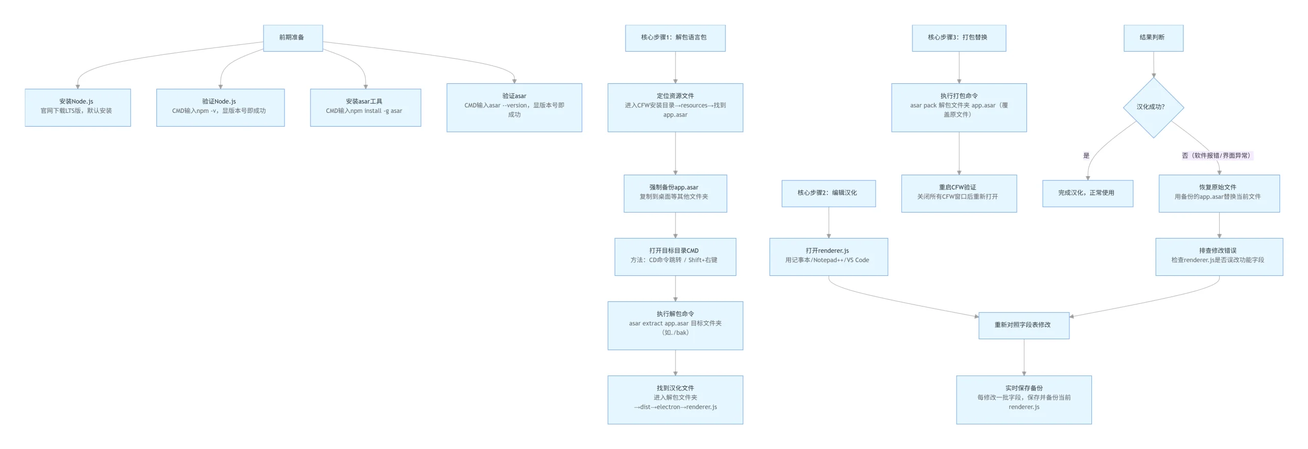
二、前期准备:安装必要工具
1. 安装 Node.js
2. 安装 asar 工具
三、核心步骤 1:解包 CFW 语言包
1. 定位并备份资源文件
2. 打开对应目录的 CMD 窗口
3. 执行解包命令
4. 找到需汉化的文件
四、核心步骤 2:编辑字段实现汉化
1. 打开文件并编辑
2. 汉化规则与注意事项
3. CFW 汉化字段对照表(适配 0.9.X~0.11.X 版本)
| 原文(英文) | 汉化(中文) | 原文(英文) | 汉化(中文) |
|---|---|---|---|
| "General" | "常规" | "Upload Speed" | "上载速度" |
| "Proxies" | "代理" | "Download Speed" | "下载速度" |
| "Profiles" | "订阅" | "Upload Traffic" | "上载流量" |
| "Logs" | "日志" | "Download Traffic" | "下载流量" |
| "Connections" | "连接" | "Time" | "时间" |
| "Settings" | "设置" | "Close All" | "断开所有" |
| "Feedback" | "反馈" | "Reset All Setting" | "重置所有设置" |
| "HTTP Port" | "HTTP 代理端口" | "Appearance" | "外观" |
| "SOCKS5 Port" | "SOCKS5 代理端口" | "Theme" | "主题" |
| "Allow LAN" | "允许局域网连接" | "Follow System Theme" | "跟随系统主题" |
| "Home Directory" | "配置文件目录" | "Latency Test URL" | "测试 URL" |
| "Open Folder" | "打开文件" | "Latency Test Timeout" | "超时时长" |
| "GeoIP Database" | "GeoIP 数据库" | "Break When Proxy Change" | "切换代理时断开" |
五、核心步骤 3:重新打包并替换文件
1. 执行打包命令
2. 验证汉化效果
声明:本站所有文章,如无特殊说明或标注,均为本站原创发布。任何个人或组织,在未征得本站同意时,禁止复制、盗用、采集、发布本站内容到任何网站、书籍等各类媒体平台。如若本站内容侵犯了原著者的合法权益,可联系我们进行处理。


评论(0)